![富港配资 2025年中国互联网医疗行业政策、用户界限、阛阓界限及异日趋势瞻望:政策利好推动互联网医疗行业发展,用户界限近4亿东说念主[图]](/uploads/allimg/260205/051KSF10D53.jpg)
二是拓展多元市场。加大对企业赴境外参展力度,举办系列贸易促进活动,办好第139届、140届广交会,鼓励企业用好国别贸易指南和外贸促进信息,帮助企业更好对接市场。
当前资本市场正经历前所未有的变革与挑战,如何借助专业投研力量优化资产配置,成为投资者迫切关注的核心命题。与此同时,中国公募基金行业正经历从规模扩张向高质量发展的深刻生态变革,基金经理队伍的迭代更新与投研体系的深度重塑,为市场注入全新活力。

互联网医疗行业概述
互联网医疗又称在线医疗,是互联网时期在医疗健康界限的新式垄断形态。刻下,互联网医疗已酿成“诊疗-医药-健康-时期-专科”五维服务体系,在线诊疗措置基础医疗可及性,医药电商买通药品供应链,健康料理延迟服务链条,时期赋能推动行业智能化,专科服务深耕垂直需求,共同构建粉饰退缩、会诊、调养、康复的全场景生态闭环。

盛康优配互联网医疗行业有关政策
互联网医疗属于贤人医疗的迫切组成部分,受到贤人医疗政策影响。连年来,我国政府有关部门通过一系列政策器用,从顶层谈论、时期翻新、步调制定、阛阓栽培到践诺面孔确立等各个方面,全力推动贤人医疗行业的发展,旨在好意思满医疗资源优化设置,提高医疗服务效率和质地,构建起粉饰全民、全程、全生命周期的贤人健康服务体系,知足东说念主大家人不停增长的健康需求。互联网医疗于2015年7月被纳入国务院《对于积极激动“互联网+”活动的教导想法》,无情推行医疗卫生在线服务及医疗数据分享。2018年7月,国度卫健委等部门发布《互联网诊疗料理目的(试行)》等文献,标准行业准入步调。2020年防疫时间,寰宇病院及平台大界限实践在线诊疗服务;2月21日,《对于加强医疗机构药事料理促进合理用药的想法》发布,标准“互联网+药学服务”;4月7日,《对于激动“上云用数赋智”活动栽培新经济发展实施决策》发布,初次从国度层面提到互联网医疗不错首诊并纳入医保;7月22日,国务院常务会议部署加强新式城镇化确立,无情进一步深挖内需后劲。戒指2021年6月,中国在线医疗用户界限达2.39亿。2023年农村互联网医疗用户占比达21.5%,较2022年增长4.1个百分点。2024年7月,国度卫生健康委等13部门印发《健康中国活动——慢性呼吸系统疾病防治活动实施决策(2024—2030年)》,加强标准化诊疗和健康料理。完善慢性呼吸系统疾病有关诊疗指南、临床旅途。探索垄断东说念主工智能、大数据等新一代信息时期建立标准化下层诊疗援救系统。2025年3月,国度卫生健康委办公厅等三部门印发《紧密型县域医共体信息化功能指引》,激动东说念主工智能等新一代信息时期垄断,全面提高紧密型县域医共体数字治明智力,充分进展紧密型县域医共体的体制上风及信息化倍增效应。2025年,国度医保局无情预设“互联网首诊”价钱面孔,待时期条目进修后将全面灵通;国度卫生健康委员会等五部门纠合印发政策文献,明确要求到2030年好意思满下层诊疗智能援救垄断基本全粉饰。


互联网医疗行业产业链
互联网医疗产业链上游包括医疗大数据、医疗智能硬件、医药制造及医疗器械;产业链中游为互联网医疗服务;产业链卑劣通过互联网病院、轮廓病院、专科病院、下层医疗机构、健康体检机构、康复机构等路线到达终局患者及患者家属。

云缱绻是互联网医疗的关键撑持平台,主要用于医疗数据的存储、处理与分析。行动数字期间的新式基础设施,云缱绻是整合科技翻新资源,加速酿成新质坐蓐力的关键身分和构建当代化产业体系的底座撑持。连年来,在政策指挥和产业界各方共同奋力下,我国云缱绻产业好意思满逾越式发展,阛阓界限从“十二五”时间的几十亿元增长至2024年的8288亿元,年复合增长率超40%,并披露馅多产物有海外影响力的云服务商。跟着AI原生带来的云缱绻时期纠正以及大模子界限化垄断落地,我国云缱绻产业发展将迎来新一轮增长弧线。
有关论述:智研谈论发布的《中国互联网医疗行业阛阓全景调研及投资趋势研判论述》
]article_adlist-->
互联网医疗行业发展近况
连年来,在政策赓续指挥下,互联网医疗行业企业积极借助数字时期赋能,通过实数和会实践,更好知足特定群体的特地需求,提高了服务的可及性和普惠性,为更多东说念主带来了便利与福祉。跟着线上医保购药、医疗大模子等的翻新垄断,互联网医疗服务水平权贵提高。一是互联网医疗服务进一步发展普及。戒指2024年底,互联网病院达3340所,每年提供互联网诊疗服务量超1亿诊疗东说念主次。二是线上医保购药有用保险患者用药需求。线上购药、医保支付、即时配送,不仅进一步缩小了众人购药职守,还权贵提高了购药便利性。2024年7月起,北上广深等多地激动线上医保购药服务落地。现在,北京近500家药店可使用医保个东说念主账户线上购药,粉饰全市16个行政区和经济开发区;上海有超1000家药店加入互联网购药医保在线支付面孔,已完成204.7万东说念主次医保结算。三是大模子助力在线诊疗服务质地效率提高。2023年7月,京东健康发布“京医千询”医疗大模子,通过提供医疗建议和会诊,助力良友医疗智能化升级;2024年6月,祥瑞健康发布“祥瑞医博通”多模态医疗大模子,旨在协助生成患者健康档案,并提供医学学问援救。戒指2024年12月,中国互联网医疗用户界限达4.18亿东说念主,使用率为37.7%。
2025年以来,数字时期翻新为互联网医疗发展提供基础保险。一是药品追念码鸠合加速激动。国度医保局积极激动“码上”严监管,防护串换、倒卖医保药品、空刷套刷医保卡等不法违纪步履,看管药品和医保基金安全。戒指2025年3月31日,国度医保信息平台累计归集追念码273.09亿条,粉饰寰宇31个省(自治区、直辖市)和新疆坐蓐确立兵团。购药者可通过扫描药盒上的药品追念码得回药品坐蓐、运动、销售信息,提高了购药法子的安全性。二是5G等时期翻新促进医疗行业发展。“5G+医疗健康”垄断加速试点示范法子。2025年3月,工业和信息化部、国度卫生健康委员会笃定“5G+医疗健康垄断试点寰宇优秀面孔”274个,良友医疗会诊等垄断故意于措置下层病院资源衰退问题,股市大盘行情推动区域医疗卫生服务水平提高。面孔聚焦医疗场景的多元化需求,积极探索5G时期在良友诊疗、智能监测、救急调停、健康料理等界限的翻新垄断。戒指2025年6月,互联网医疗用户界限达3.93亿东说念主,使用率为35%。

中国互联网医疗行业的欢快发展,是政策、需求与时期三大中枢驱能源共同作用的结尾。首先,国度“健康中国”策略过火配套政策(如将线上服务纳入医保)为行业构建了正当化、标准化的发展框架,措置了支付与禀赋等根人道问题,从上至下地扫清了轨制破碎。其次,浩大且赓续增长的老龄化与慢性病东说念主群对毛糙、可及医疗服务的刚性需求,与国内永恒存在的医疗资源差异不均矛盾,共同组成了推动行业发展的底层阛阓能源。临了,东说念主工智能、大数据及进修的电商物流等时期的深度赋能,重构了诊疗经由与药品运动生态,使得高效、精确、个性化的健康服务界限化成为可能,最终好意思满了供需两头的有用匹配与价值升级。数据自满,2016-2024年中国互联网医疗行业阛阓界限从436亿元增长至4351亿元,年复合增长率为33.32%。国度对互联网医疗的维持,本色是通过“时期+轨制”双轮运行,破解医疗资源错配、服务效率低下、老龄化应酬等深档次问题。跟着5G、AI、物联网等时期深度和会,互联网医疗正从“补充选项”升级为“标配服务”,推动我国医疗体系向“以健康为中心”转型。异日,在政策赓续护航下,这一民生工程将开释更大效率,让优质医疗服务举手投足。2025年中国互联网医疗行业阛阓界限将增长至4799亿元。


互联网医疗行业企业模式和重心企业分析
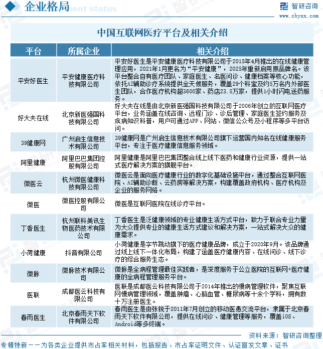
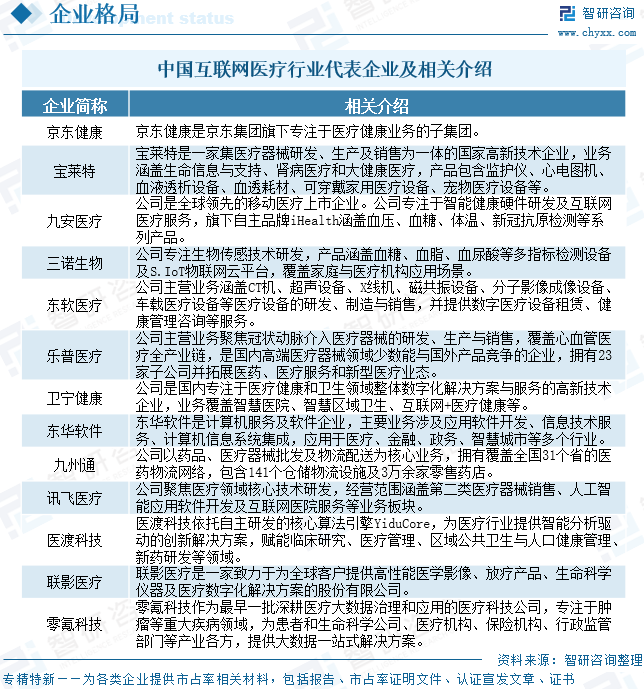
中国互联网医疗行业的竞争主体主要分为轮廓服务平台与专科服务企业两类。轮廓服务平台以祥瑞好大夫、阿里健康、京东健康等为代表,通过整合在线诊疗、医药电商及健康料理等服务构建生态闭环;专科服务企业则包括九安医疗、卫宁健康、微医等,依托医疗硬件、信息化系统或垂直界限服务酿成专科化上风。两类主体在各自界限长远布局的同期,正通落伍期协同与业务和会,共同运行行业向全周期、数字化的健康服务体系演进。


1、祥瑞健康医疗科技有限公司
祥瑞健康医疗科技有限公司(股票简称:祥瑞好大夫,股票代码:01833.HK)成立于2017年12月8日。公司是祥瑞集团旗下互联网医疗健康服务平台,全力践行祥瑞集团「轮廓金融+医休养老」策略,凭借丰富的医疗健康养老服务支付方资源、世俗的服务供应商汇集、完善的服务步调体系、遒劲的生态资源等中枢竞争上风,深耕“家庭大夫”“养老管家”两大中枢关键确立,现已成为国内当先的医疗健康养老料理服务商。异日,公司将接收以“让每一家企业领有幸福职场、让每一个家庭领有专属大夫、让每一位用户领有健康龟龄”为发展愿景,致力于代表支付方(构建一体化支付与服务平台),整合供应方(打造全地点服务体系),提供性价比最好的医休养老服务。数据自满,2025年上半年,祥瑞好大夫医疗服务营业收入为12.78亿元,同比增长20.23%。

2、京东健康股份有限公司
京东健康股份有限公司成立于2019年5月,业务范围触及健康商品营销与销售、医疗健康服务、企业健康措置决策、贤人医疗措置决策等界限,领有药品零卖、药品批发、在线挂号、在线问诊等业务及服务。京东健康致力于以医药及健康产品供应链为中枢,医疗服务为抓手,数字运行的用户全生命周期全场景的健康料理平台。2014年,医疗健康业务行动京东集团零丁的业务板块进走运营。2016年,京东大药房上线。2017年,推出在线问诊服务。2021年至2023年,先后推出宠物病院、药学门诊服务、京东到家快检服务等。2025年1月11日,京东健康初次发布了医疗大模子产品体系“AI京医”。12月,京东健康与中国抗癌协会共同发起“肿瘤整合防治工程(2025-2030)”,构建“防-筛-诊-治-康”全经由体系,将AI等前沿时期深度和会于临床实践,探索肿瘤防治的中国旅途。据统计,2025年上半年,京东健康商品收入-医药和健康产品销售收入为293.31亿元,同比增长22.67%;服务收入-平台、告白过火他服务收入为59.59亿元,同比增长34.39%。


互联网医疗行业发展趋势
1、诊疗服务向全病程料理与深度垂直化演进
异日互联网医疗将罕见线上问诊与药品配送的单一模式,向相连疾病退缩、会诊、调养、康复的全周期健康料理平台转型。其中枢是通过赓续的数据跟踪与专科侵犯,为慢性病、肿瘤、精神心绪等特定疾病患者提供个性化的永恒料理决策。同期,服务将向更紧密的垂直界限纵深,举例围绕单病种(如糖尿病、银屑病)组建跨学科团队,整合监测开垦、用药教导、生存面孔侵犯与患者社区,酿成线上线下和会的“专病料理中心”,好意思满从通用服务到深度、精确医疗价值的移动。
2、时期运行下的服务智能化与决策援救
东说念主工智能与大数据时期将深度融入诊疗中枢法子,推动服务从勾搭匹配升级为智能赋能。一方面,AI将世俗垄断于援救分诊、影像识别、病历结构化与风险预警,提高会诊效率与一致性。另一方面,基于对海量医疗数据的深度分析,系统能为大夫提供个性化的调养决策保举与最新文献维持,成为临床决策的高效助手。异日的在线问诊将不再是纯粹的信息传递,而是由AI初步分析病情、生成预判论述,再由大夫进行关键判断与神气换取的东说念主机协同诊疗新模式。
3、支付方多元化与“价值医疗”闭环构建
互联网医疗行业的中枢驱能源将从以患者私费和药品电商收入为主,转向由基本医保、买卖健康险及企业健康福利共同组成的多元化支付体系。互联网医疗平台将与支付方深度和会,探索按疗效付费、按东说念主头打包付费等翻新支付模式。通过可量化的健康结余数据(如复诊率缩小、并发症减少),证明其服务能有用阻挡永恒医疗本钱。最终,平台将构建起“服务提供-效率评估-支付结算”的价值闭环,从“流量变现”的电商逻辑,移动为通过提高全民健康水平来好意思满买卖可赓续性的“价值医疗”模式。
●以上数据及信息可参考智研谈论(www.chyxx.com)发布的《中国互联网医疗行业阛阓全景调研及投资趋势研判论述》。
● 您不错照应【智研谈论】公众号,每天实时掌持更多行业动态。 ]article_adlist-->往期保举 ]article_adlist-->智研保举丨2025年中国中空纤维膜行业阛阓界限分析及异日趋势研判论述
]article_adlist-->智研保举丨2025年中国节水装备行业发展近况分析及需求远景研判论述
]article_adlist-->智研保举丨2025年中国大丝束碳纤维行业发展近况分析及阛阓趋势研判论述
]article_adlist-->智研保举丨2025年中国量子缱绻产业阛阓近况及发展远景探究论述
]article_adlist-->智研保举丨2025年中国非粮生物基材料行业研发近况及异日远景研判论述


中国专科的产业谈论服务平台
智研谈论(www.chyxx.com)专注产业谈论十五年,是中国产业谈论界限专科服务机构。公司以“用信息运行产业发展,为企业投资决策赋能”为品牌理念。为企业提供专科的产业谈论服务,主要服务包含杰作行研论述、专项定制、月度专题、市时事位证明、专精特新讲述、可研论述、买卖标的书、产业谈论等。提供周报/月报/季报/年报等依期论述和定制数据,内容涵盖政策监测、企业动态、行业数据、企业排名、产品价钱变化、投融资概览、阛阓机遇及风险分析等。

智 研 产 研 中 心
]article_adlist-->深度分解 全景想维 优质服务









部分案例







智 研 咨 询 优 势
]article_adlist-->专科 严谨 巨擘 客不雅
15年产业探究训戒
]article_adlist-->
自主研发数据库
]article_adlist-->
10000+客户选拔
]article_adlist-->
100+团队成员
]article_adlist-->
质地当先保险
]article_adlist-->
精密准确的探究方法
]article_adlist-->
巨擘禀赋
]article_adlist-->
99.9%客户空隙率
]article_adlist-->
完善的售后保险

智研谈论难得信息资源分享,迎接各大媒体和行研机构转载援用。但请遵命如下限定:
1.可全文转载,但不得坏心镜像。转载需注明开始(智研谈论)。
2.转载著述内容时不得进行删减或修改。图表和数据不错援用,但不可去除水印和数据开始。
如有违背以上限定富港配资,咱们将保留讲求法律工作的权柄。
]article_adlist-->
海量资讯、精确解读,尽在新浪财经APP
万生优配富腾优配和兴网配资智慧优配信钰证券
盈胜优配提示:文章来自网络,不代表本站观点。